
此前,东三省一区“两票制”执行同一结果,一度引起流通巨头国药、华润加速跑马圈地,8月初三省药采网发布了“东北三省一区”公立医疗机构药品采购“两票制”界定有关问题资料的通知。
一、适用范围
参加吉林省、辽宁省、黑龙江省、内蒙古自治区药品集中采购的药品生产、经营企业。
二、界定范围
1、药品生产企业或科工贸一体化的集团型企业设立的仅销售本企业(集团)药品的全资或控股经营企业。
2、境外药品的国内总代理(全国仅限1家国内总代理)。
3、药品上市许可持有人合规委托负责药品销售的生产企业或经营企业。
以上(即第“1-3”类企业),全国范围内仅限一家生产企业、经营企业或总代理。
4、药品流通集团型企业内部总公司、分公司、全资或控股子公司。
以上(即第“4”类)药品流通集团型内部之间调拨药品的,最多允许开一次发票。
现在结果出来了
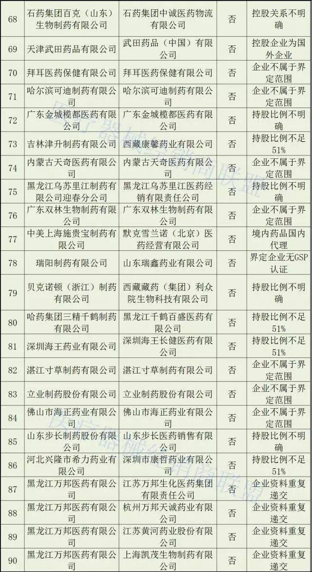
境外药品国内总代685家界定通过,但是国内715家企业有166家企业界定不通过,其中不乏各种大型配送商,例如:华润、国药、云南白药......
之前华润、国药等国内大型配送商为了加速跑马圈地疯狂扩张,现在问题暴露出来了!不符合“两票制”规定,一切都白搭!两票制的最终目的肯定是大幅度“减少”配送商,最终留下的只会是有能力有实力的企业,但在“洗牌”的过程中,不是够“大”就够安全,一切以“两票制”的规定为前提条件!
来源:医疗器械经销商联盟
相关推荐
