
大型批发企业受“两票制”影响有限甚至还会受益,而中小型批发企业承压明显,以过票为主的小企业将被淘汰——福建省配送商数量已由2012年8标时的176家,减少到2016年的40家。
一、两票制的界定
1、网传《药品购销“两票制”实施细则(送审稿)》对两票制的界定反映了有关方面的基本观点,其对两票制的界定如下:
1)药品生产企业或科工贸一体化的集团型企业设立的仅销售本企业(集团)药品的全资或控股(股权占比 50%以上)商业公司(全国仅限1家商业公司)、境外药品国内唯一总代理商业企业、药品上市许可持有人合规委托负责药品销售的生产企业或经营企业(全国仅一家)可视同生产企业。
2)药品生产或流通集团型企业与其全资或控股(股权占比 50%以上)子公司之间,其全资或控股(股权占比 50%以上)子公司之间、或被同一第三方(境外)直接控股(股权占比50%以上)的子公司之间调拨药品可不视为一票,但最多允许开一次发票。
3)为了保障特别偏远、交通不便的乡(镇)、村医疗卫生机构的配送药品,允许药品流通企业在“两票制”基础上再开一次药品购销发票,以保障基层药品的有效供应。
“两票制”后医药营销流程图
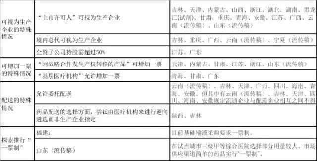
2、各省对“两票制”界定的特殊情况汇总
资料来源:华招医药网(截止2017.7.14)
有些地方还特别申明:
1)麻醉药品和第一类精神药品流通经营,仍按国家现行规定执行。
2)应对自然灾害、重大疫情、重大突収亊件和病人急(抢)救等特殊情况,紧急采购药品或国家医药储备药品,可实行特殊处理。
3、福建对两票制的要求最严
1)仅限两种情况可视同生产企业:
①生产批件上标注的生产企业;
②进口药的国内唯一总代理。
2)严苛的配送规定:一厂一区一配送。
3)基础输液实行一票制;
4)几种进入黑名单或被逐出市场的情况:
①不按时供货
②不按最低价调整价格
③挂靠走票
④底价代理
资料来源:医药云端工作室
二、两票制的实施范围、时间、票据管理
1、“两票制”实行的范围、开始时间
1)公立医疗机构逐步推行“两票制”,公立医院药品终端市场占全国的近7成。
2)综合医改试点省(区、市)和公立医院改革试点城市要率先推行“两票制”。
3)争取于2018年在全国范围内全面展开
2、票据管理
1)药品销售环节:
开具增值税专用发票或增值税普通发票,附随货同行单,发票的购、销方名称应当与随货同行单、付款流向、金额一致。
2)流通企业采购环节:
①应主动向药品生产企业索要发票,且该发票必须由药品生产企业开具;
②应验明发票、供货方随货同行单与实际购进药品的品种、规格、数量等,核对一致;否则,不得验收入库;
③建立购进药品验收记录,做到票、货、账相符。
3)医院招投标环节:
①必须验明票、货、账三者一致方可入库、使用;
②向配送药品的流通企业索要、验证发票;
③要求流通企业出具加盖印章的由生产企业提供的进货发票复印件,且作为支付药品货款凭证(即带票配送);
④第一票和第二票的流通企业名称、药品批号等相关内容互相印证才可入库。
三、对医药行业的影响
(一)对医药商业的影响
1、配送商数量锐减
大型批发企业受“两票制”影响有限甚至还会受益,而中小型批发企业承压明显,以过票为主的小企业将被淘汰,福建省配送商数量已由2012年8标时的176家,减少到2016年的40家。
而全国的医药批发企业也已成减少趋势。
数据来源:国家统计局,张自然博士整理
2、集中度提高
“两票制”使配送业务向合规的大配送商倾斜,使行业集中度快速提升,如鹭燕医药、国控、惠民3家批发企业占了三明市业务量的82%。
整个福建省,因最早实行两票制,其医药批发企业的集中度远高于全国。
全国医药批发企业的行业集中度也已于过去6年提高了9个百分点,两票制的全面执行,将加速行业集中度的进一步提升。
中国医药批发企业的行业集中度远低于其他发达国家,如美国前3家批发企业就占了全国96%的份额。
2015年各国医药流通行业前3企业市场份额合计占比
(二)对代理商的影响
无终端网络的过票公司将被淘汰,掌握医院终端资源和有专业化推广能力的代理商仍将保留,与上游制药企业探讨相应的合作方式进行转型,或以半承包的方式转变成厂商的销售队伍,或通收购整合后组建成专业的销售外包组织(CSO)。
相关推荐
